Understanding MailScanner’s Spam Filters
Email has become an essential communication tool in our personal and professional lives. However, with the convenience of email comes the nuisance of spam. Spam emails can clog your inbox, waste time, and pose security threats. That’s where MailScanner‘s Spam Filters, fortified with the precision of SpamAssassin, come to the rescue.
Spam, viruses, malware, and phishing attacks pose significant threats to individuals and organisations. To combat these challenges, MailScanner steps in as a highly respected open-source email security system designed for Linux-based email gateways. With its remarkable track record and widespread adoption, MailScanner is the go-to solution for safeguarding over 40,000 sites globally, including top government departments, commercial corporations, and educational institutions.
In this blog post, we’ll delve into MailScanner’s Spam Filters, demystifying their functionality and explaining how they keep your inbox clean and secure.
The Problem: The Scourge of Spam
Before we dive into the solution, let’s briefly examine the problem. Spam emails are unsolicited and often irrelevant messages sent in bulk to many recipients. These emails can vary from annoying advertisements to dangerous phishing attempts, malware distribution, and scams. They can overwhelm your inbox and make it challenging to find legitimate emails.
The Solution: MailScanner’s Spam Filters
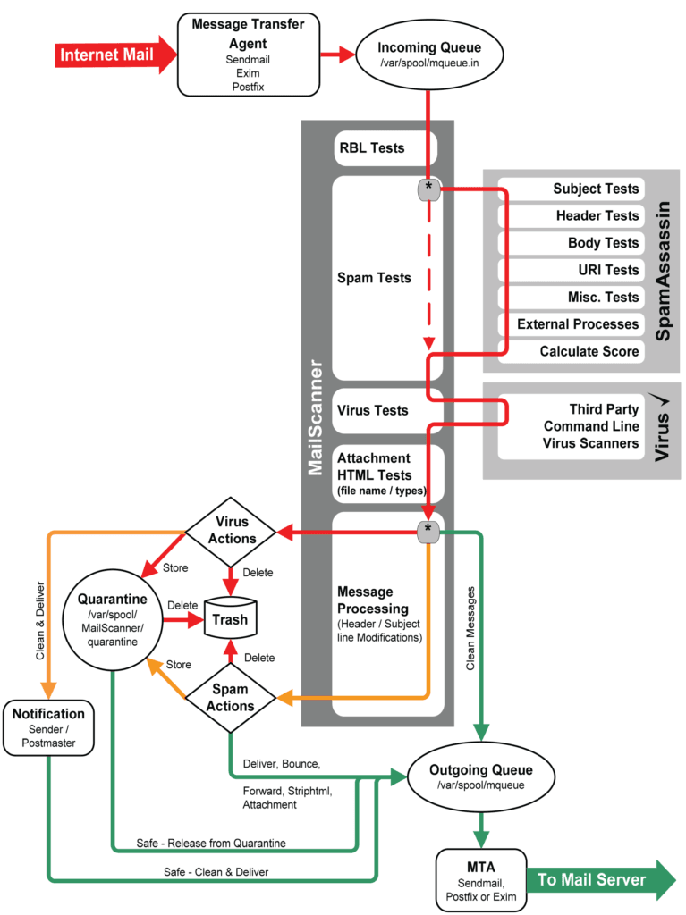
MailScanner is a highly effective open-source email security system that includes a robust set of spam filters reinforced by the industry-standard precision of SpamAssassin. These filters analyse incoming emails and determine whether they are legitimate or spam. Here’s how they work:
Blacklists and Whitelists
MailScanner maintains extensive lists of known spam senders (blacklists) and trusted senders (whitelists). MailScanner checks the sender’s address against these lists when an email arrives. The email is marked as spam if the sender is on the blacklist. Conversely, the email is allowed through without further checks if the sender is on the whitelist.
Bayesian Filtering
This advanced technique uses statistical analysis to identify patterns in emails. Over time, MailScanner’s Bayesian filter learns what type of emails you consider spam and what you consider legitimate. It then assigns a probability score to each incoming email, helping the system distinguish between them.
Content Analysis
MailScanner analyses the content of emails for common spam indicators. It checks for keywords, suspicious links, and other characteristics often associated with spam emails. If an email’s content matches these criteria, it may be flagged as spam.
Real-Time Blackhole Lists (RBLs)
RBLs are databases that track known spam sources. MailScanner checks the sender’s IP address against these lists to identify emails originating from spam-prone servers.
Attachment and URL Analysis
Many spam emails contain malicious attachments or links. MailScanner scans attachments for viruses and malware, ensuring that harmful content doesn’t reach your inbox.
Customisation
One of the strengths of MailScanner’s Spam Filters is their flexibility. You can customise filter rules, adjust sensitivity levels, and set up specific actions for different types of spam.

Benefits of MailScanner’s Spam Filters with SpamAssassin
MailScanner executes spam identification via SpamAssassin, widely recognised as the most popular and widely adopted spam detection engine.
High Accuracy
MailScanner’s combination of filtering techniques, reinforced by SpamAssassin, results in highly accurate spam detection, reducing false positives (legitimate emails marked as spam) and false negatives (spam emails allowed into your inbox).
Protection Against Evolving Threats
MailScanner’s frequent updates and adaptability mean it can identify and block new types of spam and malware, keeping your email security current.
Customisability
You can tailor MailScanner’s Spam Filters to your needs, ensuring they align with your email usage and preferences.
Reduced Workload
By filtering out spam before it reaches your inbox, MailScanner minimises the time and effort required to manage unwanted emails.
Conclusion
MailScanner’s Spam Filters, enhanced by the precision of SpamAssassin, are a formidable line of defence against the constant barrage of spam emails. MailScanner keeps your inbox clean and secure by employing a combination of techniques such as blacklisting, Bayesian filtering, content analysis, and more. Its adaptability and customisability make it an excellent choice for individuals and organisations looking to effectively combat spam and maintain the integrity of their email communications.
Best Email Hosting Australia
At DreamIT Host, we prioritise the security and satisfaction of our email hosting clients. That’s why we rely on MailScanner to protect all our clients, ensuring the best Australian email hosting and an efficient and secure experience. Don’t let spam overwhelm your inbox; choose MailScanner’s Spam Filters with SpamAssassin for a cleaner, safer email experience.

